近年来,在我国经济迅速发展和政府政策的推动下,化工产业快速壮大,开发区或化工园区等经营模式应运而生。各类产业园区发展迅猛,化工园区内重大危险源高度集中,一旦发生火灾或泄漏会快速形成连锁反应,事故造成的人身伤害、财产损失以及环境破坏无法计量。因此,建立智慧安全园区一体化应急平台,提高监测监控,预警报警,有效应对各类安全生产和环境事故灾难,减少园区、企业经济损失,避免和减少人员伤亡,势在必行。建设工业园区一体化监测预警应急平是实现园区安全生产及应急救援信息互联互通的重要手段,也是园区实现招商引资工作的关键因素。
国家、省市对工业园区评定都有环境监测预警相关的环境信息化建设要求:
1.《GB 2019 化工园区综合评价导则》在体系建设中,明确要求园区需要建立环保监测监控体系和环保应急体系;
2. 《GB 2019 智慧化工园区建设指南》在建设内容章节中,明确要进行环境管理和应急管理;
3.《山东省化工园区评分标准》在第八标准条中,指出化工园区评定,需要设有集中的安全、环保监测监控系统;
4.《江苏省化工产业安全环保整治提升方案》附件二化工园区和化工企业环境管理要求中明确,园区须建设应急监测网络和监控预警与应急指挥平台,并与当地生态环境部门联网,对园区环境风险实施全 天候监控,及时预警、快速响应;
5. 《四川省工业园区水气土协同预警体系建设方案》,指出全省100个工业园区,都要进行水气土系统预警体系建设,并且明确了时间节点;
6. 《甘肃省化工产业集中区承载能力评估认定办法(试行)》第十九条指出,建立必要的信息化监管平台,构建集中区建设边界、企业边界及分布、建设项目等基础信息和风险隐患数据库,实现对重点场所、重点设施、重大危险源、污染源等实时监测和自动预警;
……
上述国家和省市的标准和文件中,都对工业园区监测预警等内容做了明确的说明,环境监测信息化在园区的建设和评级中,占用非常重要的作用。
伟瑞迪作为精准控源、动态溯源的核心技术引领者,经过持续的研发投入和应用实践,以50余项算法专利、仪器设备专利和软件著作权为核心,推出了国内领先的微尺度动态溯源技术,可助力城市和园区建设新一代环境风险管控体系,建设全国领先的监测、预警、应急、达标管控系统,减少污染事件发生及因环保、安全事故造成的领导责任、树立践行“两山理论“标杆形象。
【系统介绍】
工业园区一体化监测预警应急平台
工业园区一体化监测预警应急平台基于云计算技术和多维数据分析模型构建的集监测数据展示、预警和管控为一体的综合型管理平台,系统可以通过获取高时空分辨率的监测数据,结合GIS地图实时显示园区内全部监测点的站点信息、监测数据,实现不同类型区域、不同功能点位、不同时间段的环境空气质量状况统计和对比,发现污染变化规律,定位污染最严重的区域和时间段,为环境执法和决策提供更为及时有效的依据。系统可同时实时记录污染源排放数据,计算等效排放量,从而实现为区域达标排放的监管,污染责任界定以及对减排政策制定和效果评估提供数据支撑。该平台满足国家生态环境部《有毒有害气体环境风险预警体系建设技术导则》要求,可为各化工园区用户提供有毒有害气体环境风险预警服务,实现预测、 预报和警示环境风险状况的目标。能够及早发现园区中的环境风险,减少园区、企业经济损失,避免和减少人员伤亡。
【系统特点】
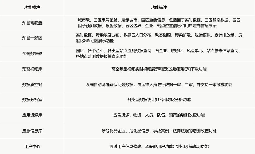
【功能介绍】
【软件展示】
- End -
